随着气温下降,流感病毒进入活跃期,当前流感流行毒株以甲型H3N2亚型为主,伴随乙型、甲型H1N1亚型共同流行[[1]]。在中医学中,流感属于“时行感冒”“温病”范畴,病因多为感受“时疫”之气,其发病急剧、传染性强,症状较普通感冒重。冬季门诊负荷逐渐增大的当下,患者和医生该如何快速应对呢?在众多应对方案中,合理用药是关键应对措施之一。
认清流感,别和普通感冒混为一谈
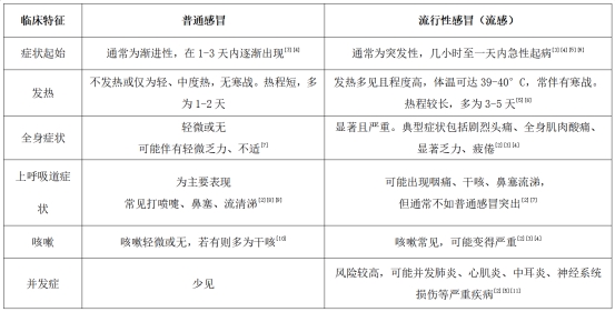
流感和普通感冒在临床表现上的主要区别在于:流感通常起病急骤,全身症状更为突出和严重;而普通感冒则起病相对缓和,以上呼吸道局部症状为主,全身症状轻微或无。[[2]]
表1 普通感冒和流感的临床特征

中成药治疗流感抗病毒、解热镇痛和调节免疫功能,不良反应小,耐药性低[12]
由中国标准化协会中医药标准化分会组织权威专家制定的《中成药治疗儿童流感临床应用指南2024》发表在《中医杂志》,指导临床医生合理使用中成药对症治疗18岁及以下确诊为流感的患者,其中小儿豉翘清热颗粒(同贝)、蒲地蓝消炎口服液被纳入在内[[3]]。
若流感患者伴有发热、咽痛等症状,《指南》推荐使用蒲地蓝消炎口服液。成人、儿童均可使用。蒲地蓝消炎口服液疗效经过二十余年临床验证,形成了覆盖成人与儿童患者的完整治疗方案,口服液服用方便、起效快,家长和临床医生可结合指南,合理考量其应用。

《指南》指出小儿豉翘清热颗粒(同贝)适用于临床表现为发热、咳嗽、鼻塞流涕、咽痛、纳呆、腹胀、便秘者等症状的流感患儿。该产品凭借在治疗儿童流感方面具有独特优势,多次入选国家卫健委、国家中医药局发布的《流行性感冒诊疗方案》。此外,同组方不同剂型的小儿豉翘清热糖浆(金同贝)已上市,为儿童患者提供多样化用药选择。

为有效防治流感,多地陆续发布了冬春季流感中医药防治方案,蒲地蓝消炎口服液和小儿豉翘清热颗凭借确切的疗效获得了广泛认可。《甘肃省冬春季呼吸道疾病中医药防治方案》[[4]]指出,成人流感患者可选用蒲地蓝消炎口服液,儿童患者则可使用小儿豉翘清热颗粒;天津市发布的《冬春季流感中医药防治方案(2025年版)》[[5]]中,小儿豉翘清热颗粒作为儿童适用中成药被推荐;安徽省的《冬春季流行性感冒中医药防治推荐方案(2025版)》[[6]]也提出,儿童患者可选用小儿豉翘清热颗粒和蒲地蓝消炎口服液,成人患者则可使用蒲地蓝消炎口服液进行治疗。这些《方案》的相继发布,为药师和患者在流感流行季合理选用中成药提供了参考。
专家提示,流感季既不必过度恐慌,也不能掉以轻心。应对流感高峰,预防大于治疗,充足的药品储备、合理的药品使用,能够在流感来袭时为全家人的健康保驾护航。公众应保持良好个人卫生习惯,勤洗手、多通风、科学佩戴口罩、尽量避免前往人群密集场所等。对于老年人、5岁以下婴幼儿、慢性基础疾病人群和孕产妇等,一旦确诊流感,建议遵医嘱尽早口服抗病毒药物,减少重症发生。
[[1]]中国疾病预防控制中心.流感高发季即将来临,中国疾控中心为您整理以下防护要点[EB/OL]. (2025-11-03)[2025-11-03].https://www.chinacdc.cn/jkzt/crb/zl/sxgr/202511/t20251103_376148.html.
[[2]]Influenza(Flu)-Signs and Symptoms of Flu美国疾病控制与预防中心(CDC).2024.08.26
[[3]]中成药治疗儿童流感临床应用指南(2024年)[J/OL].中医杂志,1-21.
[[4]]甘肃省中医药管理局.关于印发《甘肃省冬春季呼吸道疾病中医药防治方案》的通知. https://zyygl.gansu.gov.cn/zyygl/tzgg/202512/174257990.shtml
[[5]]天津市卫生健康委员会.市卫生健康委关于印发《天津市冬春季流感中医药防治方案(2025年版)》的通知.https://wsjk.tj.gov.cn/ZWGK3158/ZCFG6243_1/wjwwj/202512/t20251210_7195356.html
[[6]]安徽省省中医药管理局.安徽省冬春季流行性感冒中医药防治推荐方案(2025版).https://wjw.ah.gov.cn/ztzl/zyygljzt/zyyztsy/wjtz/58076181.html